喜讯!我校在重庆市高水平新工科建设高校和示范性新型学院项目终期验收中获评“优秀”
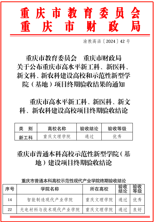
近日,重庆市教育委员会和重庆市财政局联合公布了重庆市高水平新工科、新医科、新文科、新农科建设高校和示范性新型学院(基地)建设项目终期验收结果。我校高水平新工科建设高校项目以“优秀”等级通过终期验收,智能制造现代产业学院和光电材料与技术现代产业学院作为示范性新型学院(基地)建设项目,分别以“优秀”“良好”等级通过终期验收。
近年来,学校聚焦产教融合,突出专业建设,通过深化组织架构改革、强化学院产学研用一体化、优化师资队伍结构、构建智慧教育平台等一系列有力举措,持续革新专业建设机制、育人模式、服务能力、教育效能及评价体系等关键要素,先后立项新工科建设高校、2个市级现代产业学院、2个市级产教融合平台等市级产教融合建设项目,立项建设11项校级现代产业学院,实现理工农类学院现代产业学院全覆盖,形成以“新工科”高校建设为主体、现代产业学院建设为支撑的应用型工业大学建设新格局。
下一步,学校全面落实立德树人根本任务,紧密围绕“33618”现代制造业集群体系,主动服务成渝地区双城经济圈建设等国家重大战略,精准对接智能网联新能源汽车、新一代电子信息制造业等产业集群,聚焦健全立德树人体制机制改革,通过实施教育家精神引领的师资强化计划、“一流+”多元化人才培养战略、产科教深度融合发展计划、数智化教育质量提升行动等一系列专项措施,进一步深化产学研用融合,增强校企协同育人的协同效应,筑牢本科教育质量的坚固防线,推动本科教育教学迈向高质量发展的新阶段,为学校开启应用型工业大学建设的新篇章注入强劲动力。


快速链接
重庆市永川区红河大道319号