关于开展2024-2025学年第二学期开学教学检查的通知
bevictor伟德教务处
院教〔2025〕3号
关于开展2024-2025学年第二学期
开学教学检查的通知
校内各单位:
为保证新学期教学工作有序开展,确保教学质量,加强教学管理,稳定教学秩序,学校决定于开学第一周对全校教学情况进行全面检查,现将有关事项通知如下。
一、检查时间
2025年2月24日至2月28日。
二、检查方式
校院两级联合检查。
三、检查内容
(一)任课教师课程教学资料准备情况;
(二)课堂教学秩序情况;
(三)二级学院到岗督查情况;
(四)教学场所安全、仪器设备运行、环境卫生等情况。
四、检查安排
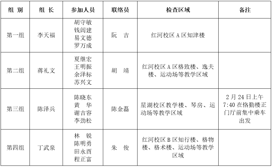
(一)集中检查(2月24日上午8:00-9:50)

(二)分散检查(2月24至2月28)
学校教务处及各二级学院组织实施。
五、工作要求
(一)校院两级检查人员要本着高度认真负责的态度,深入到教学场所巡视检查,切实做到以检查促教学质量,以检查促规范,以检查促学风。发现问题应及时与相关职能部门联系解决,以保证正常教学秩序,对各项检查的内容和结果作好记录;
(二)各二级学院要督促并提醒任课教师准备齐全教学资料,按时到达上课地点,严格管理课堂教学秩序;
(三)各小组联络员做好集中检查人员的联络协调,负责检查记录的填写汇总和影像资料收集等工作,并于检查结束后及时将检查记录表及汇总意见、影像资料交教务处教学运行科(陈金磊 知津楼D105),各二级学院根据检查汇总意见做好整改工作。
教务处
2025年2月21日
关于开展2024-2025学年第二学期开学教学检查的通知.docx

快速链接
重庆市永川区红河大道319号